关于汉台区区级领导干部公开接访的公告 为进一步畅通信访渠道,方便群众及时就地反映诉求、解决问题,现将3月23日-3月27日区级领导公开接访和“局长坐诊”接诉工作安排公布如下:
备注:1.接访时间:8:30-12:00、14:30-17:30; 2.接访地点:汉台区社会治安综合治理中心(东新街与望江路十字); 3.接访安排如因工作冲突等原因调整,具体接访领导以实际调整后的为准。
关于南郑区区级领导公开接访安排的公告
为进一步畅通信访渠道,方便群众及时就地反映诉求、解决问题,现将3月23日-3月27日区级领导在南郑区综治中心公开接访安排计划公布如下:

备注:1.接访时间:9:00-11:30、15:00-17:30;
2.接访地点:汉中市南郑区综治中心;
3.接访安排如因工作冲突等原因调整,具体接访领导以实际调整后的为准。
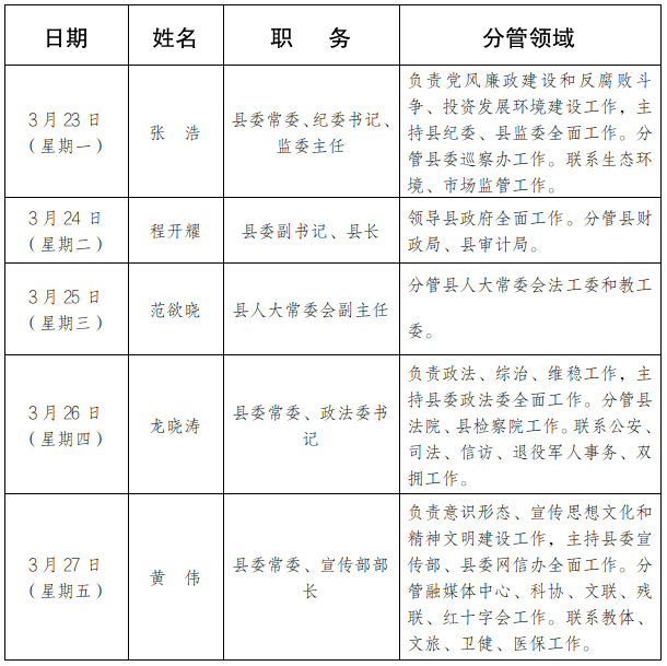
关于城固县县级领导公开接访安排的公告
为进一步畅通信访渠道,方便群众及时就地反映诉求、解决问题,现将3月23日-27日城固县县级领导公开接访安排计划公布如下:

备注:1.接访时间:9:00-11:30、15:00-17:30;
2.接访地点:城固县信访接待中心(金华路82号);
3.接访安排如因工作冲突等原因调整,具体接访领导以实际调整后的为准。
关于洋县县级领导公开接访安排的公告
为进一步畅通信访渠道,方便群众及时就地反映诉求、解决问题,现将3月23日-27日县级领导在洋县信访接待服务中心公开接访安排计划公布如下:

备注:1.接访时间:9:00-11:30、15:00-17:30。
2.接访地点:洋县信访接待服务中心。
3.接访安排如因工作冲突等原因调整,具体接访领导以实际调整后的为准。
关于西乡县县级领导干部公开接访的公告
为进一步畅通信访渠道,方便群众及时就地反映诉求、解决问题,现将3月23日-27日县级领导在县综治中心群众接待大厅公开接访安排计划公布如下:

备 注:1.接访时间:8:30-11:30、14:30-17:30。
2.接访地点:县综治中心群众接待大厅。
3.接访安排如因工作冲突等原因调整,具体接访领导以实际调整后的为准。
关于勉县县级领导公开接访安排的公告
为进一步畅通信访渠道,方便群众及时就地反映诉求、解决问题,现将3月23日-3月27日县级领导在勉县综治中心公开接访安排计划公布如下:

备注:1.接访时间:9:00-11:30、15:00-17:30。 2.接访地点:勉县综治中心。 3.接访安排如因工作冲突等原因调整,具体接访领导以实际调整后的为准。
关于宁强县县级领导公开接访安排的公告
为进一步畅通信访渠道,方便群众及时就地反映诉求、解决问题,现将3月23日-27日县级领导在宁强县信访接待服务中心公开接访安排计划公布如下:

备注:1.接访时间:9:00-11:30、15:00-17:30。
2.接访地点:宁强县信访接待服务中心(宁强县民主街县政协一楼)。
3.接访安排如因工作冲突等原因调整,具体接访领导以实际调整后的为准。
关于略阳县县级领导公开接访安排的公告
为进一步畅通信访渠道,方便群众及时就地反映诉求、解决问题,现将3月23日-27日县级领导在县综治中心信访接待大厅公开接访安排计划公布如下:

备注:1.接访时间:9:00-11:30、15:00-17:30。
2.接访地点:县综治中心信访接待大厅(县城兴州珍园旁)
3.接访安排如因工作冲突等原因调整,具体接访领导以实际调整后的为准。
关于镇巴县县级领导公开接访安排的公告
为进一步畅通信访渠道,方便群众及时就地反映诉求、解决问题,现将3月23日-27日县级领导在镇巴县信访接待中心公开接访安排计划公布如下:

备注:1.接访时间:9:00-11:30、15:00-17:30。 2.接访地点:镇巴县信访接待中心(泾洋街道办新街21号)。 3.接访安排如因工作冲突等原因调整,具体接访领导以实际调整后的为准。
关于留坝县县级领导公开接访安排的公告
为进一步畅通信访渠道,方便群众及时就地反映诉求、解决问题,现将3月23日-3月27日县级领导在留坝县综治中心公开接访安排计划公布如下:

备注:1.接访时间:9:00-11:30、15:00-17:30。 2.接访地点:留坝县综治中心接待中心。 3.接访安排如因工作冲突等原因调整,具体接访领导以实际调整后的为准。
关于佛坪县县级领导公开接访安排的公告
为进一步畅通信访渠道,方便群众及时就地反映诉求、解决问题,现将3月23日-27日县级领导在佛坪县信访接待中心公开接访安排计划公布如下:

备注:1.接访时间:9:00-11:30、15:00-17:30。
2.接访地点:佛坪县信访接待中心(袁家庄社区)。
3.接访安排如因工作冲突等原因调整,具体接访领导以实际调整后的为准。